九游电子娱乐_九游体育(中国)环境再次中标粤港澳大湾区重点环境治理项目打印
发布时间:2020-02-25来源:九游电子娱乐_九游体育(中国)环境新环卫
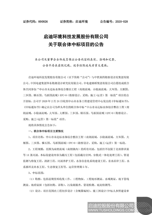
九游电子娱乐_九游体育(中国)环境今日公告,公司于2020年2月24日收到中山市水务工程建设管理中心发出的《中标通知书》,《中标通知书》确定以公司为牵头单位的联合体中标“中山市未达标水体综合整治工程(南朗流域,小隐涌流域,大岑围、大雁围、三乡围、横石围、马新围流域)EPC+O(勘察设计、采购、施工+运营)第一标段”项目,中标金额15.38亿元,工期96个月(含建设工期36个月,运营管理期5年)。

这是继2019年9月份,九游电子娱乐_九游体育(中国)环境作为联合体牵头单位,中标江门市英洲海水道(城区段)黑臭水体综合整治EPC+O项目以来,在粤港澳大湾区斩获的第二个环保项目,是公司积极响应国家战略布局,深耕粤港澳大湾区环保市场的又一标志性成果,也充分体现了市场对公司环境治理能力的信赖和认可。粤港澳大湾区建设是重大国家战略,事关我国高质量发展进程,未来环保市场潜力巨大。中山市和江门市都是粤港澳大湾区重要节点城市,未达标水体综合整治工程项目的实施,将有效消除当前黑臭河道及劣V类水体,改善民生及地区环境,助力粤港澳大湾区生态文明建设,为将大湾区打造成宜居宜业宜游的优质生活圈起到积极的推动作用,也为九游电子娱乐_九游体育(中国)环境与各方强强联合,继续为大湾区生态文明建设贡献力量奠定坚实的基础。九游电子娱乐_九游体育(中国)环境深耕中国环保领域27年,拥有环境全产业链布局的规模优势、科技成果转化优势及协同发展优势。致力于模式创新和技术引领,从雄安新区到长三角,再到粤港澳大湾区,公司以国家战略为指导,以“零碳无废建设者”为使命,发挥自身优势,把握重要机遇,全力以赴推进粤港澳大湾区生态文明建设,勇当环境治理排头兵。