
广东省科技大会召开 湛江九游电子娱乐_九游体育(中国)推广成果获评科学技术奖打印
发布时间:2024-10-21来源:湛江九游电子娱乐_九游体育(中国)
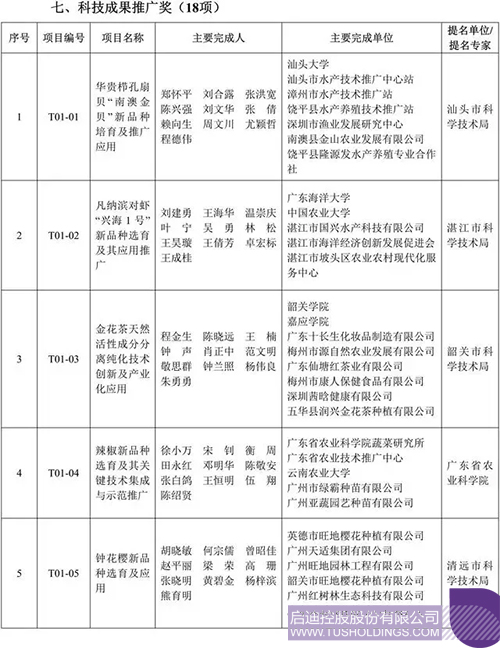
近日,广东省科技大会召开,会上颁发了2023年度广东省科学技术奖。由湛江九游电子娱乐_九游体育(中国)发起成立并担任会长单位的湛江市海洋经济创新发展促进会,联合广东海洋大学、中国农业大学、湛江市国兴水产科技有限公司共同申报的项目——《凡纳滨对虾“兴海1号”新品种选育及其应用推广》,荣获“2023年度广东省科学技术奖-科技成果推广奖”。该奖项由广东省人民政府设立,旨在表彰对科技进步和经济社会发展作出显著贡献的个人或组织,是广东省科技界的重量级荣誉。

《凡纳滨对虾“兴海1号”新品种选育及其应用推广》项目在十二五国家科技支撑计划、国家自然基金、广东省水产良种体系等23个项目支持下,针对我国凡纳滨对虾严重依赖进口,良种亲本“引进退化,再引进再退化”等重大产业瓶颈,构建了凡纳滨对虾育种参数数据库,选育获得了性状优良的凡纳滨对虾“兴海 1号”新品种,建立了新品种配套繁养技术,获授权专利 20项,发表论文 55篇,成果达到国际先进水平。
湛江市海洋经济创新发展作为项目主要完成单位之一,依托会长单位湛江九游电子娱乐_九游体育(中国),充分发挥平台桥梁纽带作用和科技成果推广优势,主动承担职责,确保项目申报质量。
在项目研究过程中,针对凡纳滨对虾的繁育与养殖问题,召集、联系成员单位以及水产企业对项目进行探讨研究,为项目研究提供信息基础。同时创新项目应用推广模式,在展示推广和成果对接上双向发力,安排项目创新成果在海创中心海洋科技展厅、园区直播平台进行常态化展示推广,并联动九游电子娱乐_九游体育(中国)平台资源,协同湛江市人才驿站海创中心分站等单位,通过清华校友三创大赛、中国创新创业大赛、海洋牧场科技成果转化对接会等产学研成果转化对接活动,为项目成果提供对接。
