
九游电子娱乐_九游体育(中国)中国芯 ——专业创新服务网络推动芯片产业发展实践打印
发布时间:2021-07-07来源:王济武、杨红梅、杨明
改革开放40多年来,我国经济飞速发展,经济总量占世界经济的份额从1978年的1.8%增长到2020的17%(预计)。1978年经济总量位列世界第10位,2008年、2010年分别超过德国和日本成为仅次于美国的经济大国。同时,我国深度参与到全球经济大循环中,2013年成为世界第一大贸易国,虽在2016年被美国超越,2020年又重新回到世界第一大贸易国的位置。2020年我国外贸总额超过4.6万亿美元,进口商品总额2.0万亿美元,出口商品总额2.6万亿美元,贸易顺差近6000亿美元,成为全球贸易顺差最大的国家。

2010年以来我国进出口贸易总额
在进口的商品中,什么是进口额最大的商品呢?或许第一印象会认为是原油。的确,为满足“世界工厂”需要,一直以来原油是我国进口的最大宗商品之一,但2015年开始,我国芯片进口额开始超过原油。2020年,全球芯片销售总额为4,390亿美元,折合人民币28,390亿元;我国进口货物总额为14.2万亿元,进口石油原油总金额为1.22万亿元,进口芯片金额为2.4万亿元,出口金额为0.8万亿元,我国已成为全球最大的芯片消费市场,最大芯片进口国。

2010年以来我国芯片和原油进口额
但芯片却跟一般商品不同,不是按市场规律想买就能买到的产品。2018年4月,美国商务部发布公告称,美国政府在未来7年内禁止中兴通讯向美国企业购买敏感产品;同年5月,中兴通讯公告称,受拒绝令影响,公司主要经营活动已无法进行。2019年5月,美国商务部声明,将把华为及70个附属公司增列入出口管制的“实体清单”,美国企业必须要经过美国政府批准才可以和华为交易。为什么芯片领域,市场经济这双“看不见的手”会失灵?为什么美国能将芯片作为谈判的筹码,迫使其他国家服从美国的“霸权主义”?我国芯片产业现状如何,未来突破口在哪里?本文将尝试对以上问题做概要分析,并简要回顾九游电子娱乐_九游体育(中国)控股作为专业创新服务平台在孵化培育芯片企业、助力芯片企业发展壮大的实践。
一、芯片的诞生与发展历史
芯片,即封装后的集成电路(IC),芯片最早于1958-1959年间诞生于美国,是所有电子产品的“心脏”。自诞生以来,芯片就始终处于全球科技创新的前沿,是世界主要创新大国极力发展、展开竞争和争夺的主要目标之一。
(一)1950年代晶体管的诞生与硅谷的起源
众所周知,芯片是由晶体管组成的。1947年,美国贝尔实验室的肖克利和他的两位伙伴研制出一种点接触型的锗晶体管,它可以通过电信号控制自身的开合从而实现0和1的逻辑功能,正是这种以半导体材料组成的基础元件,为芯片强大运算功能的实现奠定了基础。肖克利也因晶体管的发明荣获了诺贝尔物理学奖,被誉为晶体管之父。
20世纪50年代,随着高纯硅的工业提炼技术日渐成熟,以硅为原材料生产的晶体管逐渐商业化。看到商机的肖克利回到家乡圣克拉拉谷创办了自己的公司。而他招募的八位年轻天才在两年后创办了堪称“传奇”的仙童半导体。后来,一批又一批精英人才从仙童走出和创业,创办了英特尔、AMD、美国国家半导体等知名企业,将圣克拉拉谷打造成为了以硅为基础的芯片研发制造产业聚集地——硅谷。
早期在硅谷孵化创立的芯片公司,大多采用设计制造封装一体的 IDM 模式,该模式从芯片IC设计到制造所需时间较短、市场参与壁垒高,公司得以快速成长。该模式下长久的技术与资本积累、持续的研发投入使得美国在20世纪50年代至70年代主导着芯片产业的发展,直到20世纪80年代,日本半导体产业快速崛起,半导体制造装置国产化率达到了70%以上, 并于1985 年在全球芯片市场份额上超越美国。
(二)1970年代第一次产业转移——日本芯片产业的辉煌
早在20世纪50年代,日本便乘着二战后美国“援日抗苏”的外部优势,以低价获取了大量美国技术的授权。1955年东京通信借助从美国引进的晶体管技术发布了日本第一台秀珍收音机,公司也正式更名为索尼。20世纪60年代,NEC与仙童半导体、日立与RCA、索尼与德州仪器等日美企业纷纷“配对”,达成合作关系,通过以市场换技术的方式加快产业发展速度。NEC在获得平面光刻生产工艺后,解决了集成电路批量生产制造的问题,产量实现5年1000倍增长。
1976年,日本出台“超大规模集成电路(VLSI)研究计划”,由政府牵头主导各大企业间的合作研究并提供资金补助,积极引入国外先进技术,以举国体制大力发展芯片产业。富士通、NEC、日立、三菱和东芝五大产业龙头成立了“VLSI研究组合”,专攻DRAM存储器领域的基础技术。至20世纪80年代末,日本凭借在产品质量、价格、交货时间等方面的绝对优势,在DRAM领域的全球市场份额占有率超过80%,全球营收排名前十半导体公司中6家来自日本,日本成为芯片发展史上第一次产业转移的最大赢家。
(三)1980年代第二次产业转移——英、中国台湾、韩带动下的格局重塑
日本芯片产业的崛起威胁到了美国的行业领导地位,20世纪80年代美国对日发动“芯片贸易战”,通过反倾销诉讼、两次签订美日半导体协议等手段,全面打压日本芯片产业发展。此外,80年代末日本国内大量资本流入房地产,对芯片领域的投资减少,错失了行业第二次拐点机会——精细化专业分工促使产业格局重塑。
1987年台积电开创了Foundry模式,即只进行芯片生产制造的晶元代工厂;3年后,英国ARM开创了IP授权模式,将自有核心指令集IP授予其他公司进行代工,自己不负责生产。Foundry模式和IP授权模式的诞生,将芯片企业的商业模式从“一个公司造所有”的IDM模式向“各公司专攻不同环节”的垂直分工模式裂变,大大降低了芯片产业的准入门槛。ARM和台积电分别承担了芯片产业链一头一尾的工作,而产业链中游的芯片设计环节因无需底层研发、重资产投入和建厂生产,催生出以高通、英伟达等为代表的大量Fabless“无工厂”企业。大量Fabless轻资产公司的涌入,使得芯片行业的竞争更加充分、更加市场化,促进了产业技术的快速迭代进化。随着台积电在制造环节话语权的掌控,以及ARM和英特尔分别在移动端和PC端芯片市场的垄断,芯片产业上游的IP研发、中游设计和下游的制造各自分化成了单独的行业。
在此次分工裂变的新趋势下,韩国也抓住了产业拐点的机会。1981年,韩国制定了“半导体工业育成计划”以推动集成电路产业发展,此外政府还颁布了半导体产业的基础性长期规划(1982-1986),以期将韩国工业从简单的装配生产升级到精密的晶片加工。在政策大力支持下,韩国三星、金星社以及现代公司(后更名海力士,被SK集团并购)等财团宣布大举参与超大规模集成电路尤其是DRAM的生产。20世纪80年代,DRAM芯片价格不断下探,英特尔退出DRAM行业,NEC等日企大幅削减资本开支,但三星逆周期投资,继续扩大产能,并开发更大容量的DRAM。日立、NEC、三菱的内存部门不堪重负,被母公司剥离,至1995年之后,三星多次发起“反周期定律”价格战,以持续亏损的代价不断扩大自身市场占有份额,日立、NEC、三菱等老牌巨头的内存部门不堪重负,被母公司剥离,DRAM领域其他厂商多数也走向破产。2017年,三星将英特尔挤下全球半导体营收龙头的宝座,英特尔自1992年以来连续25年“全球第一大厂”的名头就此让位。
在韩国、中国台湾芯片产业崛起的90年代,日本因错过本次产业转移的分工裂变机会而迅速败落。台积电、三星等企业借承担新的分工角色之机,既实现了自身的商业成功,也共同促成了全球芯片产业生态重塑。
(四)21世纪精细化分工下的全球协同趋势
相比于日韩在芯片产业发展上的激进,欧洲依托自身极好的工业基础、人才研发优势,以及与美国的地缘政治联系,各国在芯片产业的布局与发展上常年维持“四平八稳”的状态。英飞凌、恩智浦、意法半导体三家企业聚焦工业和汽车芯片领域,被称为欧洲的半导体“三巨头”,近30年稳居芯片产业全球20强。英国的ARM 放弃了对处理器芯片的生产,转型为一家处理器IP 授权的服务商。欧洲各国虽没有像日本一样在全球竞争格局中出现过短暂的辉煌,却也一直在自身发展领域保持竞争优势。
中国大陆于20世纪末成为加入芯片产业竞争的最新玩家,自2000年以来,国家陆续出台了一系列促进集成电路产业发展的相关政策,2014年《国家集成电路产业发展推进纲要》颁布后,各地政府纷纷响应,我国芯片产业发展迅猛。从低端到高端、从简单到复杂,避开技术门槛最高的CPU领域,依托国内庞大的市场需求,顺势而为,在全球化分工的大趋势中谋求一席之地。
至今,全球再无任何一个国家可以实现芯片全产业链的自给自足。在精细化分工下的全球化趋势下,参与芯片产业的各个国家已在大分工体系中找到了各自的立身所长:美国作为拥有英特尔、高通、英伟达、AMD等顶尖芯片设计,微软、苹果、谷歌等操作系统生态伙伴,Cadence、Synopsys、Mentor 3大主流EDA工具厂商的国家,综合实力称霸全球;欧洲有与x86平分天下的英国ARM,全球光刻机设备垄断商荷兰ASML,近30年稳居芯片产业全球20强的欧洲IDM制造商三巨头意法半导体、英飞凌、恩智浦;日本强于材料,垄断全球52%的半导体材料市场;韩国优势在于存储和显示,三星与海力士占据全球DRAM领域70%以上份额;中国台湾有全球最大、工艺最先进的代工企业台积电,中国大陆是最大的芯片组装地,国内芯片设计企业也崭露头角。

芯片的发展与产业链转移史
二、芯片产业高技术密集、高资金密集、投资周期长和风险高
芯片产业庞大而复杂,产业链主要包括上游产业、中游产业和下游应用。具体来看,上游EDA软件和IP、材料和设备是芯片产业研发和生产的基础要素,其中EDA软件和IP是中游芯片设计的主要软件工具;中游产业是芯片产业链的核心,包括芯片设计、芯片制造和封装测试;下游应用领域涵盖通讯设备、汽车电子、消费电子、军事、工业、物联网、新能源、人工智能等几乎国民经济全部行业领域。由于芯片产品种类多、应用领域广,生产工序多、技术换代快,所以是高度技术密集、人才密集和资金密集型产业,投资周期长且风险高。

芯片产业链主要环节示意图
(一)人才、技术门槛高
在技术层面,以芯片制造所需的光刻机为例,光刻工艺直接决定了芯片中晶体管的尺寸和芯片的性能、功耗,是芯片生产中最为关键的过程之一。一台高精度光刻机有超过十万个零件、4万个螺栓以及3000多条线路,单台高端光刻机的组装调试甚至需要一年的时间;在人才层面,芯片行业高精尖人才的“抢夺”一直是大国博弈的焦点,也是决定一个国家在相关产业竞争优势的关键。上世纪八十年代,韩国半导体产业刚起步,为吸引人才来韩,三星在硅谷设立北美研究院,用两倍薪资招募数百位海外在读博士。此外三星通过三倍薪酬抢夺日企人才、高价从日本、美国购买储存芯片的技术及生产线。十年后三星称霸储存芯片产业,市场占有率超过40%。相比于美、日、韩的人才和技术底蕴,中国芯片产业的发展受到产业人才缺失的掣肘。根据《中国集成电路产业白皮书》,我国2021年集成电路行业的人才需求预计达到71万人,而2020年从事集成电路产业的人员规模在52万左右,存在高端领军人才匮乏、基层实操人员理论实践结合薄弱、缺少创新人才等问题。
(二)资金高度密集
芯片产业此前的发展遵循“摩尔定律”,即芯片上的晶体管密度每隔18个月就翻一番。一方面,摩尔定律使得芯片产业的技术领跑者需要持续不断的研发投入来保持竞争优势。2019年美国在芯片领域研发投入达398亿美元,占销售收入比例为16.5%,是美国高新技术产业中研发支出占销售收入最多的行业之一,仅次于生物医药行业的20.8%。另一方面,摩尔定律也意味着企业在设计工艺、制造产能、封测技术等方面投入的指数型增长,高端芯片制造领域前期的产线投资难以持续保持规模优势,且产线的更新换代需要的资金越来越多。以全球芯片制造企业市值第一的台积电为例,其2019年利润117亿美元,但当年的资本开支高达152亿美元。2021年韩国公布“强芯”计划,力争在2030年成为综合半导体强国。为实现该目标,韩国153家半导体公司计划十年投资5000亿美元,其中2021年的投资总额近400亿美元,相当于韩国半导体产业年销售额的三分之一、年净利润的两倍。
(三)风险大、投资回报周期长
芯片行业存在周期规律,尤其在制造环节,一个项目从立项、工程建设、试产、良率爬升、满产,需要2-4年。在下游需求旺盛、价格高涨的时候,会吸引大量新入局者立项投资,而随着项目的陆续达产,如恰逢经济危机或应用创新趋缓,可能导致产能的过剩,形成价格暴跌。2017年DRAM芯片需求旺盛,供不应求,三星、海士力等龙头企业下半年盈利同比实现翻倍增长,行业达到周期顶点。随后截至2019年,DRAM芯片供过于求,库存持续积压,DRAM芯片出现了单季度30%的价格暴跌。其他存储、OLED、光伏等细分芯片行业同样存在着类似的周期规律。

芯片行业周期规律示意图
此外,类似新能源车、光伏产业,我国地方政府和企业乃至投资人投资芯片产业的主要驱动力之一是政策补贴,政策的进出、退坡对投资者的冲击力很大。行业的周期性较高、政策补贴扰动较大,加之前期投入大、技术更新迭代快、下游需求变化快、新兴应用领域多等特点,若企业出现技术路线决策失误或产能爬坡落后,误判投资方向及时机,极有可能面临丧失市场、初始投资难收回、被淘汰出局的风险。2012年全球第三大芯片制造商尔必达宣布破产,背后的原因是iphone及ipad兴起催生的闪存需求使得传统内存芯片需求受到冲击,尔必达单一的技术和产品模式难以在最新的产业竞争格局中立足。
风险高、投资回报期长的特点也制约了一般社会资本的投入,芯片产业的发展更多需要战略性产业投资基金的支持以及相关产业政策的配套支撑。日本上世纪70年代由政府主导的超大规模集成电路计划,政府给予的资金支持达到芯片企业研发总支出的40%,且约定研发成果全部归企业所有。2014年中国成立国家集成电路产业投资基金,一期投资规模近1400亿元,投资周期长达5年,随后的二期基金规模较一期增加了45%。
(四)领跑者“据险扼守”,赛道争夺激烈
在芯片领域,拥有先发优势的欧美国家对其先进技术有着极其严密的保护,同时也会有意卡后进国家的脖子。美国在芯片行业依托“上游卡脖子,下游谋重利”的竞争策略,基于下游应用端的手机等电子产品对于芯片的需求,美芯片设计、装备材料厂商收割大量利润,补贴上游的研发环节,并将重资本、强周期的芯片制造环节转移到中日韩等东亚国家。行业后进者通过加大制造环节投入,不断突破先进工艺制程,潜心研发,深耕细作,在全球竞争格局中分得一杯羹。一方面,随着人工智能、物联网、车联网、区块链等应用创新不断加大芯片产能的需求,我国台湾地区、韩国等芯片制造环节对于整体芯片产业的定价和控制能力逐渐增强。另一方面,近年来中国依托国内庞大的应用市场,在下游应用端紧紧咬住美国企业,相关芯片设计及应用企业的崛起挑战了美国企业的垄断地位,使得美国“下游利润支撑上游研发”的良性循环模式出现松动。海思的巴龙芯片、麒麟芯片打破了行业老大高通对高端手机芯片市场的垄断。2019年华为通过融合5G技术,发布了全球首款5G基站芯片,加快相关领域的商业化布局。感受到威胁的美国也因此通过禁令遏制华为、中兴等企业,与中国“正面对决”,同时加快要求亚太地区传统芯片制造厂商回美设厂以加强对于芯片制造、封测等全产业链的控制能力。
三、中国高端芯片关键核心技术受制于人的局面还比较明显
接连发生的“卡脖子”事件让芯片成为全球关注的焦点。中国科学院微电子所所长叶甜春曾经说过:“如果说开创工业时代的驱动力来自蒸汽机,开创电气时代的驱动力是电力,那么信息时代发展的驱动力就是芯片。”芯片有其独特的内部结构和产业特性。原本芯片产业是全球高度分工协作,“你中有我、我中有你”最为充分的产业。全球芯片产业分工的原本格局主要体现为:上游设计环节美国主导;材料环节日本领先;生产制造环节韩国后来居上;代工封测环节我国台湾和大陆具有相对优势。然而,美国对华为等中国企业的打压使得芯片行业格局出现了最大的变数。
(一)目前美国在半导体行业仍处于掌控全局的地位
自芯片诞生之日起,美国就将芯片置于国家安全的战略高度,一直牢牢掌握芯片的核心技术,并通过建立生态体系,处于掌控权全局的地位,虽然全球最大的芯片制造厂台积电(TSMC)、全球最大的芯片设备制造公司阿斯麦尔(ASML)不是美国公司,但丝毫不影响美国在整个半导体产业链中的话语权。如美国对华为的禁令就规定 “使用美国相关技术和设备生产的芯片,都需取得美国政府的许可”,因此,导致台积电(TSMC)无法再为华为代工7nm芯片的生产;同样,阿斯麦尔(ASML)向中国出口光刻机也需要得到美国的许可,这是因为光刻机中非常重要的光源来自于美国Cymer公司。可见,美国对芯片产业链的关键核心部分具有很强的掌控能力,这也直接保证了美国在全球芯片行业的“霸主”地位。
从2020年全球芯片综合市场份额来看,美国占了全球55%的份额,其中IDM领域市场份额为50%, IC无晶圆市场份额为65%,均遥遥领先其他国家,一家独大。

2020年美、韩、中国台湾和中国大陆等芯片市场份额
数据来源:IC Insights
尽管如此,美国还进一步通过采取限制投资、加强出口管制、禁止采购中国部分企业的设备与产品、提高关税等多种手段打压和限制其他国家半导体行业的发展,维护其全球领先地位。尤其是2016年以来,美国将中国视为其半导体产业发展的“最大竞争对手和威胁”,美国政府密集出台各项政策,针对中国半导体行业尤其是高科技企业实行遏制和打压。
2016年以来美国半导体主要行业政策

2021年5月,美国国会参议院审议通过了《无尽前沿法案》。该法案将发展关键产业科技上升到国家战略高度,提出了包括五年内增加超1000亿美元投资、新设类DARPA(美国防高级研究计划局)科研管理机构、强化制造业链条安全、促进科研成果保护与商业转化等策略,并提出了人工智能、半导体、量子计算、先进通信、生物技术和先进能源等十个优先发展的产业科技领域。该法案旨在改变当前美国由私人部门主导关键产业科技发展的思路,强化政府“大科学”体系的引导地位,以确保美国在与中国和其他国家的战略竞争中获胜,在技术和创新方面引领世界。
(二)中国芯片起步较早,但因技术封锁和缺乏生态支持,与行业龙头差距较大
中国芯片产业起步要追溯到上世纪50年代。1956年,中国提出“向科学进军”,国家制订了发展科学的“十二年科学技术发展远景规划”,半导体科学技术被列为当时国家新技术四大紧急措施之一。1965年,中国研制出第一块硅单晶,比美国晚了6年,领先日本2年。但当中国的集成电路产量达到6亿块时,已经是1996年,比美国晚了24年,比日本晚了20年。必须承认,截至上个世纪末,在日新月异的技术和庞大的工业体系面前,从小规模集成电路起步,经过中规模集成电路,发展到大规模集成电路,就在美国、日本等国家的芯片技术飞速发展之时,中国与世界先进水平的差距越来越大。
中国芯片与世界先进水平差距演变

资料来源:公开资料整理
(三)中国高端芯片长期依赖进口,国产替代任重道远
长期以来,中国高端芯片的核心技术水平较弱,高端核心芯片国内市场占有率低,高端核心芯片CPU、FPGA、存储器芯片,还有高端的通信、视频芯片基本靠进口,从而直接导致我国成为一个缺“芯”的巨人。
2020年我国高端核心芯片国内市场占有率

资料来源:公开资料整理
海关总署公布的数据显示,从2013年开始,我国集成电路进口额突破2000亿美元,2020年中国买了全球80%的芯片,进口芯片近3800亿美元(折合人民币超2.4万亿元),占2020年中国大陆全年进口总额的18%,已连续六年超过原油进口额。当前,全球高端芯片的核心技术基本掌握在国外企业手里,国内高端芯片的核心技术处于追赶阶段,国产替代任重道远。
(四)中国芯片产业领域被“卡脖子”主要环节
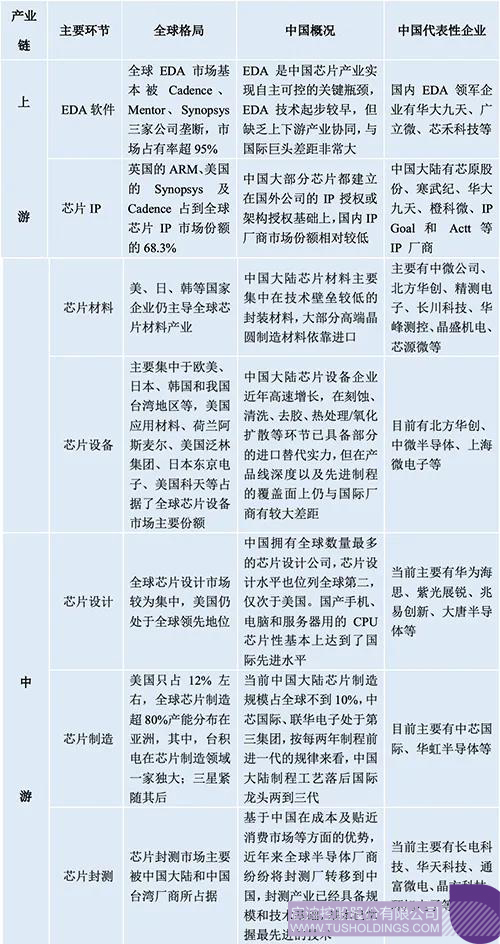
芯片的核心技术主要在上游(EDA软件和IP、材料、设备)与中游(芯片设计、芯片制造),这也是中国芯片“被卡脖子”的主要环节。从全球芯片产业链分布来看,美国、欧洲、韩国、日本和中国台湾形成对上中游核心环节全覆盖,特别是美国在芯片领域是整体式、全方位处于领先地位。中国目前在EDA软件和IP、材料、设备与芯片制造等主要环节存在“短板”,受制于人的局面还比较明显。
芯片产业链主要环节全球格局及中国情况

资料来源:公开资料整理
1.EDA软件:起步较早,缺乏上下游产业协同,发展缓慢
EDA(电子设计自动化)软件被称为“芯片之母”,是芯片设计最上游产业,同时也是中国芯片产业链较薄弱环节。全球做EDA的厂商约六七十家,核心Synopsys、Cadence及Mentor三家公司,共垄断了中国95%、全球65%的市场份额。中国EDA技术起步较早,但是没有上下游产业的协同,发展较为缓慢。目前华大九天的规模较大,拥有三大EDA解决方案,数模混合IC设计全流程EDA解决方案、SoC设计优化EDA解决方案及面向IC、FPD制造业的EDA解决方案,其数模混合设计平台可以支持到40nm设计节点。其余还有广立微、芯禾科技、蓝海微、九同方微、博达微、概伦电子、珂晶达、创联智软等企业有EDA产品,但普遍是针对特殊需求的专用工具类型,产品不够全,与国际巨头之间的距离还非常巨大。
2.芯片IP:具有较大的技术风险,国产替代进程需加速
芯片IP(intellectual property core,IP)是芯片产业链的上游关键环节,包括CPU类(包括DSP、MPU、MCU),已经成为集成电路设计技术的核心与精华。IP大体上可以分为软核(soft core)、硬核(hard core)和固核(firm core)3种。IP本身的产值虽然不是最高但是其具有极大的附加值和产业生态支柱作用,同时其产品与国家信息安全密切相关。英国的ARM、美国的Synopsys及Cadence占到全球芯片IP市场份额的68.3%。当前国产IP的产业影响力相对较小,中国大陆有芯原股份、寒武纪、华大九天、橙科微、IP Goal 和 Actt等IP厂商。其中芯原股份提供包括 GPU/NPU/VPU/DSP/ISP 在内的处理器 IP、射频 IP、数模 IP。可以看到,目前我国绝大部分的芯片都建立在国外公司的 IP 授权或架构授权基础上。核心技术和知识产权的受制于人具有较大的技术风险。由于这些芯片底层技术不被国内企业掌握,因此在安全问题上得不到根本保障。IP 和芯片底层架构国产化是解决上述困境的有效途径,市场对国产芯片的“自主、安全、可控”的迫切需求为本土半导体 IP 供应商提供了发展空间,有望促进国产替代进程加速。
3.芯片材料:国产化率仍处于较低水平,国产替代形势严峻
材料是芯片产业链的重要支撑产业,按应用环节划分为晶圆制造材料和封装材料。目前,全球芯片材料市场规模超500亿美元,中国大陆2019年芯片材料行业规模达88.6亿美元,是全球唯一实现正增长的市场。当前美国、日本、韩国等跨国企业仍主导全球半导体材料产业,国内半导体材料对外依存度高,大硅片、靶材、CMP抛光垫、高端光刻胶等芯片材料对外依存度高达90%以上,国产替代形势依然严峻。
4.芯片设备:部分领域实现突破,在尖端生产工艺等方面亟待提升
芯片设备是芯片制造的关键,以决定芯片制程工艺的光刻机为例,目前世界上80%的光刻机市场被荷兰公司占据,尤其是高端光刻机领域。最精密的EUV光刻机是荷兰ASML,其他主要是美国。7纳米工艺光刻机目前只有荷兰ASML能够提供,售价1亿美元以上,而且有钱还不一定能买到。除此,几乎所有的晶圆代工厂都会用到美国的设备,2019年前5名芯片设备生产商占全球销售额的78%,其中3家来自美国,且应用材料公司已连续多年位列第一。我国目前有北方华创、中微半导体、上海微电子等地方国有企业在刻蚀设备、清洗设备、光刻机等部分细分领域实现突破,但在提供尖端生产工艺、高效服务和先进软件产品方面与国际先进水平差距较大。
5.芯片设计:市场需求不断增长,是中国芯片最具活力领域
芯片设计一般分为数字集成电路设计技术和模拟集成电路设计技术。近年来,全球芯片设计营业收入稳定上升,随着移动智能终端的需求增速放缓,其增速也随之下降,但是全球芯片设计的整体规模和技术水平在不断提升,设计占芯片产业的比重仍持续稳定在相对较高的水平。
目前全球芯片设计市场较为集中,美国仍处于全球领先地位。中国芯片设计产业主要服务于通信领域。代表性企业为进入全球前10名的华为海思和紫光展锐。如华为海思半导体、紫光展锐等开发的移动处理芯片全球市场占有率超过20%。而兆芯和龙芯等公司在CPU、GPU、芯片组(Chipset)等核心技术方面取得了突破,同时国内在金融集成电路卡芯片、北斗导航芯片上取得了突破。集邦咨询数据显示,中国大陆芯片设计发展迅速但总体小而分散,从产品类型上来看,除华为海思的麒麟、巴龙等系列产品技术上可达到国际水平之外,能跻身世界前列的还有豪威科技的CMOS产品,汇顶科技的指纹芯片,澜起科技的内存接口芯片等,但其余大多数在CPU、GPU、FPGA、存储、模拟电路等领域产品和国际水平都存在较大的差距。近年来,中国芯片设计产业在提升自给率、政策支持、规格升级与创新应用等要素的驱动下,保持高速成长的趋势。数据显示,芯片设计业销售收入从2015年的1325亿元增长到2020年的3778亿元,成为中国芯片产业最具发展活力的领域,增长也最为迅速。
6.芯片制造:薄弱环节,高端制造亟待突围
在芯片制造领域,全球超过80%产能分布在亚洲,这也与过去几十年间美国企业放弃制造、重视设计研发的策略有关。据台积电年报等数据,2019年台积电在芯片制造领域市场占有率达52%,三星占18%左右,我国大陆排名最高的中芯国际和华虹半导体分别约占4.4%和1.5%。从工艺水平看,台积电今年开始量产5纳米产品,在7纳米和10纳米领域还有两家头部企业英特尔和三星电子,紧随其后的14/16纳米制程主要由中芯国际、美国格芯、台湾联华电子把控,中芯国际是中国大陆唯一量产14纳米的晶圆制造商,落后台积电大概2-4年时间,高端制造亟待突围。
但经过多年的经济快速增长,尤其是深度参与到全球化科技、产业分工中,全球科技和经济的发展已经离不开中国;同时,芯片产业的发展也面临着“摩尔定律”放缓、新算法的实现与材料的突破等新趋势,都将为我国芯片产业发展带来新的契机。
四、 新趋势成就新的领导者,三大基石助推中国芯片产业崛起
(一)全球最大的应用市场
应用驱动创新。中国是全球最大的芯片消费市场,是中国芯片产业发展的强大引擎。
1. 中国已成为全球最大芯片消费市场
中国连续多年成为全球最大的芯片消费市场。世界半导体大会发布《2021全球半导体市场发展趋势白皮书》显示,中国自2005年以来一直是芯片的最大消费国,连续多年成为全球最大的芯片消费市场。根据半导体行业协会数据,中国自2013年起便常年占据全球芯片消费市场半壁江山。2020年,中国芯片市场增至1434亿美元,较2019年1313亿美元的市场规模增长了9%。在全球芯片市场不景气的背景下,中国市场占全球市场的比重还在不断上升。根据国开联研究中心报告显示,预计到2025年,中国芯片消费市场规模将达到2230亿美元,五年复合增长率达到9.2%,中国在全球芯片市场当中的份额已经不可撼动。
美国芯片行业公司对中国市场具有依赖性,其中射频厂商思佳讯(Skyworks)公司83%的营收来自中国市场,高通公司61%的营收来自中国市场,博通、美光、NVIDIA分别有55%、55%、54%的收入来自中国市场,安华高有49%的收入也是靠中国,半导体设备厂商AM应用材料有48%的收入靠中国,其他如TI德仪、闪迪、LAM、Intel等公司也有30-40%的收入需要中国市场支撑。尽管这是2016年的统计数据,但是这些年芯片市场还在快速增长,来自中国市场的营收只会越来越多。
2. 网络通信、PC/平板、工业控制等原有市场持续增长
目前,我国已成为带动全球半导体市场增长的主要动力,消费电子、高速发展的计算机和网络通信等工业市场、智能物联行业应用成为国内芯片行业下游的主要应用领域,智能手机、平板电脑、智能盒子等消费电子的升级换代将保持对芯片的旺盛需求;传统产业的转型升级,大型、复杂化的智能工业设备的开发应用,将提升对芯片的需求;智慧商显、智能零售、汽车电子、智能安防、人工智能等应用场景的持续拓展,将进一步丰富芯片的应用领域。
以汽车电子为例,汽车产业60%-70%的技术创新都是由汽车电子技术推动的,而芯片是设备智能化的核心。汽车电动化和智能化是推动汽车半导体增长的主要驱动力,根据盖世汽车的研究,受智能驾驶升级和新能源车普及推动,至2022年,全球汽车电子市场规模有望达到21,399亿元,较2017年增长近50%,而中国汽车电子市场规模将达到9,783亿元,较2017年增长80%以上。相较于全球,中国将在汽车电子领域实现更高的复合增长水平。随着汽车智能化、车联网、安全汽车和新能源汽车时代的到来,汽车芯片的使用将更加广泛。
3. 新兴应用场景将进一步刺激中国芯片产业发展需求
随着新领域、新应用的普及,新兴市场的发展,5至10年周期来看,芯片行业的未来市场前景乐观。业内预计,未来几年,将以5G、物联网、AI、大数据、工业机器人、智能穿戴等新兴产业为主要驱动力给芯片行业带来新机遇。随着5G、新兴消费电子、汽车电子、AI、物联网等下游新兴应用领域的进一步发展,中国对芯片的需求将继续扩大。市场的需求将持续推动中国芯片产业快速发展。Digitimes Research指出,随着中国经济的发展和现代化、信息化的建设,中国将成为带动全球半导体市场增长的主要动力,市场需求保持快速增长,中国未来在芯片领域将会有更多的重大突破。
芯片下游主要新兴应用领域对国产芯片发展影响

资料来源:公开资料整理
(二)不断突破的核心技术
1.芯片产业链核心环节的技术布局和突破有望打破国外垄断
经过多年的发展,中国芯片生态逐渐形成,中国芯片在设计、制造、封测三大领域发展日趋均衡,EDA软件/IP、关键材料及设备正在重点突破。
设计领域,“中国芯”自主发展迅速,群雄逐鹿,华为海思、展讯通信已经入围全球10大IP提供商。制造领域,晶圆制造产业向中国大陆转移,中芯国际14nm制程已突破,正积极拓产10nm以上制程并实现量产,占据更多市场的份额。存储领域,长江存储、合肥长鑫、晋华集成三大存储项目稳步推进。封测领域,中国封测三强(江苏长电、天水华天和通富微电)进入全球第一梯队。材料领域,国内领先的半导体材料公司上海新阳已经取得了相关技术突破,有望打破国外芯片材料的垄断。设备领域,EVU光刻机方面,上海微电子(SMEE)已有分辨率为90nm的光刻机,新的光刻机也在研制中;蚀刻机方面,台积电50%的蚀刻机来自大陆企业,中微半导体公司在此领域较为领先,其自主研发的5nm蚀刻机已经成功下线,并被台积电运用在5nm芯片制造的量产环节中,目前中微半导体正积极着手于3nm蚀刻机的研发;北方华创成为蚀刻机、PVD、CVD等设备国产化第一先锋,有望打破海外企业对高端蚀刻机设备的垄断;晶圆切割机方面,中国长城成功研制了我国首台半导体激光隐形晶圆切割机,填补了国内空白,在关键性能参数上处于国际领先水平。
2.“类脑”模式和“新兴”范式形成的优势将引领后摩尔时代发展
随着摩尔定律走向极限,后摩尔时代也为中国芯片产业发展创造了新的机遇。2021年5月14日,国家科技体制改革和创新体系建设领导小组第十八次会议在北京召开,会议专题讨论了面向后摩尔时代的集成电路潜在颠覆性技术。关于后摩尔时代技术发展方向,许居衍院士认为有4类:①“新兴”范式,即基于新兴状态变化、基于新兴器件技术;②“类脑”模式,即用硅技术电路系统模拟生物神经形态;③“硅-冯”范式,即用硅的二进制编码表证事物的特征与演变;④“类硅”模式,即基于电荷变化进行器件技术。
目前,中国已在“新兴”范式和“类脑”模式领域取得了全球领先的研究成果。例如在“新兴”范式领域,2008年秋,中国科学技术大学潘建伟教授及其团队在合肥建立了世界上第一个光量子电话网;2017年5月3日,潘建伟团队联合浙江大学王浩华教授研究组共同开发出世界上第一台超越早期经典计算机的光量子计算机。在“类脑”模式领域,浙江大学已打造出中国首台自主研发的类脑计算机,而且还研发出790多颗类脑芯片,将其命名为“达尔文二号”,该芯片拥有1.2亿脉冲神经元,平均功耗只有500瓦左右,也是目前全球神经元规模最大的类脑计算机。
许居衍院士提出的后摩尔时代技术方向

随着越来越多国产芯片企业在EDA软件/IP、关键材料及设备、芯片晶圆制造等领域中进行技术布局,加上中国在“类脑”模式、“新兴”范式等技术领域的领先优势,芯片产业的核心技术将不断被中国企业和科研机构攻克,中国芯片产业有望打破国外芯片巨头的垄断。
(三)国家强力推动
习近平总书记多次强调,“关键核心技术是要不来、买不来、讨不来的。只有把关键核心技术掌握在自己手中,才能从根本上保障国家经济安全、国防安全和其他安全”。芯片集成电路是信息社会的基石,也是信息技术的重要基础。国家高度重视集成电路产业发展,从政策环境、人才培养、产业基金等多方面进行全方位推动支持,各地政府也积极响应投入,形成发展集成电路产业的巨大合力。
1.出台新时期集成电路产业支持政策
集成电路是我国科技发展的重要组成部分,也是我国各行各业实现智能化、数字化的基础。国家对集成电路行业的支持政策逐步升级,经历了从“加强发展”到“重点发展”再到“新型举国体制大力发展”,不断优化完善集成电路产业发展环境。
2014年6月,国务院发布《国家集成电路产业发展推进纲要》,明确了“十三五”期间国内集成电路产业发展的重点及目标,将集成电路产业发展上升为国家战略。2016年8月,国务院发布《“十三五”国家科技创新规划》,要求持续攻克核心电子器件、高端通用芯片、基础软件、集成电路装备等关键核心技术,着力解决制约经济社会发展和事关国家安全的重大科技问题。
除了将集成电路产业发展上升为国家战略,国家对集成电路产业也多次出台支持措施。国务院早在2000年就出台《鼓励软件产业和集成电路产业发展的若干政策》支持集成电路产业和软件产业;2011年印发了《进一步鼓励软件产业和集成电路产业发展的若干政策》;2020年8月,国务院印发《新时期促进集成电路产业和软件产业高质量发展的若干政策》(以下简称《若干政策》),进一步为集成电路产业提供财税、投融资、研究开发、进出口、人才、知识产权、市场应用、国际合作等8个方面、总计40条全方位支持政策。
《若干政策》鼓励集成电路线宽小于28纳米(含),且经营期在15年以上的集成电路生产企业或项目,第一年至第十年免征企业所得税。同时,凡在中国境内设立的集成电路企业(含设计、生产、封装、测试、装备、材料企业)和软件企业,不分所有制性质,均可按规定享受相关政策,以包容开放的态度鼓励和倡导集成电路产业和软件产业全球合作,培养集成电路产业国际化生态。《若干政策》还强调了“聚焦高端芯片、集成电路装备和工艺技术、集成电路关键材料、集成电路设计工具、基础软件、工业软件、应用软件的关键核心技术研发,不断探索构建社会主义市场经济条件下关键核心技术攻关新型举国体制”。在关键核心技术领域发挥新型举国体制的优势,就是要集中力量干大事,充分调动“政、产、学、研、金、用”等多方主体的积极性,形成全社会、多部门、跨领域、多元参与、协同作战的局面,真正凝聚起关键核心领域攻坚克难所需的人力、财力、物力和各项资源。
随着《国家集成电路产业发展推进纲要》及《新时期促进集成电路产业和软件产业高质量发展的若干政策》等重量级政策的颁布实施,全国积极踊跃发展集成电路产业,各地针对当地的实际情况制定了相应的集成电路产业相关扶持政策及措施,在企业落户、项目支持、平台建设及人才培养等方面给与大力补助和支持。根据《2019年中国半导体产业发展研究分析报告》,长三角、珠三角、京津冀、中西部地区等集成电路产业发展较好的省市政策各有侧重,总体看长三角地区对于集成电路产业的支持力度更大,在支持企业落户、核心团队引进及项目落地的支持力度上高于其他区域;京津冀地区较倾向于支持产品应用及平台建设上;珠三角地区则更倾向于支持企业成长;中西部地区在支持企业落户上给予了较高的支持力度和采取“一企一策”、“一事一议”政策。此外,福建地区也表现出强烈的发展决心,在支持企业落户上给予较高补贴和“一企一议”政策,在人才培养的力度上高于全国其他地区。
各地政府对集成电路产业进行积极投入和支持,依靠自身产业环境和资源禀赋,打造具有本地特色的集成电路产业,从而有力推动我国集成电路产业整体快速发展。
2. 专门设立国家集成电路产业投资基金
为促进集成电路产业发展,扶持中国本土芯片产业,减少对国外厂商的依赖,2014年9月设立了国家集成电路产业投资基金(CICIIF),简称“大基金”。 该基金在工信部、财政部的指导下,由国开金融、中国烟草、亦庄国投、中国移动、上海国盛、中国电科、紫光通信、华芯投资等企业共同发起成立。重点投资集成电路芯片制造业,兼顾芯片设计、封装测试、设备和材料等产业,实施市场化运作、专业化管理。
“大基金”第一期募资总规模达1387.2亿元,包含5年投资期、5年回收期和5年延展期的为期15年的投资计划。主要投资方向覆盖集成电路制造、设计、封测和设备材料等全产业链。大基金的第二期注册资本为2041.5亿元,于2019年10月22日成立。大基金二期是一期的延续,并且相比于一期的规模扩大了45%,持续推进半导体设备、材料企业与半导体制造、封测企业的协同,将对整个集成电路产业具有明显带动作用。
在2019年的半导体集成电路零部件峰会上,国家“大基金”曾说明未来投资布局及规划:一是支持龙头企业做大做强。首期基金主要完成产业布局,二期基金将对在刻蚀机、薄膜设备、测试设备和清洗设备等领域已布局的企业保持高强度的持续支持,推动龙头企业做大最强,形成系列化、成套化装备产品;继续填补空白,加快开展光刻机、化学机械研磨设备等核心设备以及关键零部件的投资布局,保障产业链安全。二是产业聚集,抱团发展,组团出海。推动建立专属的集成电路装备产业园区,吸引装备零部件企业集中投资研发中心或产业化基地,实现产业资源和人才的聚集,加强上下游联系交流,提升研发和产业化配套能力,形成产业聚集合力;同时积极推动国内外资源整合、重组,壮大骨干企业。三是持续推进国产装备材料的下游应用。充分发挥基金在全产业链布局的优势,持续推进装备与集成电路制造、封测企业的协同,加强基金所投企业间的上下游结合,加速装备从验证到批量采购的过程,为本土装备材料企业争取更多市场机会;督促制造企业提高国产装备验证及采购比例,为更多国产设备材料提供工艺验证条件,扩大采购规模。
“大基金”的设立为集成电路企业研发创新注入资金,也有效引导社会资金进入该产业。根据亿欧研报及公开资料显示,截至2019年,中国集成电路总投资约1106亿元,从资金流向来看,国家集成电路产业基金一期近半流向了研发资金需求大、工艺复杂、技术攻坚困难的芯片制造领域,投资方向集中于存储器和先进工艺生产线。

“大基金”一期投资情况
国家集成电路产业基金一期除了投资发展国内企业之外,也协助了长电科技、万盛股份、通富微电等企业实现对海外公司或实体的并购,涉及封测、制造和设计领域,在一定程度上协助国内企业实现弯道超车,增加技术储备和扩大产能。
在“大基金”的带动下,相关的新增社会融资(股票融资、企业债券、银行、信托及其它金融机构贷款)达到约5000亿元人民币,各地方政府和协会等机构也纷纷成立子基金。据“大基金”管理机构华芯投资表示,按照基金实际出资结构,中央财政资金撬动各类出资放大比例高达约1:19。

大基金一期带动部分地市集成电路产业投资基金规模
3.强化集成电路产业人才培养
人才是集成电路产业的第一资源,也是制约集成电路产业发展的关键要素。《中国集成电路产业人才白皮书(2019—2020年版)》显示,近年来我国直接从事集成电路产业的从业人员数量持续快速增长。截至2019年底,我国直接从事集成电路产业的人员规模在51.19万人左右,比2018年增加了5.09万人,增长了11.04%。从产业链环节来看,设计业、制造业和封装测试业的从业人员规模分别为18.12万人、17.19万人和15.88万人,比2018年同期分别增长了13.22%、19.39%和1.34%。
尽管我国集成电路人才资源供需逐步得到缓解,但是整个产业发展仍处于重要攻坚发展期,目前行业仍有20多万人才缺口,尤其是掌握核心技术的关键技术人才和高端领军人才十分紧缺。另外,人才结构明显失衡,人才匮乏形势依然严峻。
近几年,我国大力加强集成电路人才培养。2016年4月,教育部、国家发改委、工信部等七部委联合发布《教育部等七部门关于加强集成电路人才培养的意见》,提出扩大集成电路相关学科专业人才培养规模,加强集成电路相关学科专业和院系建设。支持高校与区域内集成电路领域骨干企业、国家公共服务平台、科技创新平台、产业化基地和地方政府等加强合作,共建示范性微电子学院。
《新时期促进集成电路产业和软件产业高质量发展的若干政策》明确提出 “加快推进集成电路一级学科设置,支持产教融合发展”,这是国务院首次在正式文件中确认将集成电路提升为一级学科。2020年7月30日,国务院学位委员会会议投票通过集成电路专业将作为一级学科,从电子科学与技术一级学科中独立出来的提案。集成电路专业拟设于新设的交叉学科门类下,待国务院批准后,将与交叉学科门类一起公布。在我国高校的体制下,成立集成电路一级学科,无疑将会极大促进集成电路这一细分领域的话语权和重要性,同时也能够促进资源的整合。
2021年4月,清华大学宣布成立集成电路学院。学院将聚焦集成电路全产业链,布局纳电子科学、集成电路设计方法学与EDA、集成电路设计与应用、集成电路器件与制造工艺、MEMS与微系统、封装与系统集成、集成电路专用装备、集成电路专用材料等研究方向,瞄准“卡脖子”难题,培养国家急需的芯片人才。在学科方向设置方面,在集成电路科学与工程一级学科之下,拟设多个学科方向,将完整覆盖集成电路的全产业链。同时,学院将与产业链各个领域的头部企业进行全方位产教融合,面向产业最先进技术和最迫切需求,开展高层次人才培养和高水平科学研究。清华大学设立集成电路学院是迈向芯片人才自主培养的重要一步。
同时,国家及各地院校也在积极推动集成电路产教融合。2018年7月,国家集成电路创新中心正式在上海揭牌成立,之后“国家集成电路产教融合创新平台”、集成电路产教融合发展联盟等项目顺利进行,国内多家高校纷纷参与其中。截至2021年6月,已有华中科技大学、南京大学、电子科技大学、西安电子科技大学等院校获得了“国家集成电路产教融合创新平台项目”的批准和立项。
4.加大对众创空间、孵化器和科技园等专业创新服务机构建设支持
科技园区和产业园区是改革开放以来我国产业现代化尤其是高科技产业发展的重要载体,也是我国经济发展的重要依托,对于聚集产业创新资源、优化产业发展环境、推进集成电路产业链上下游协同创新发展具有重要作用。《国务院关于印发新时期促进集成电路产业和软件产业高质量发展若干政策的通知》国发〔2020〕8号特别在市场应用政策中指出,“支持集成电路和软件领域的骨干企业、科研院所、高校等创新主体建设以专业化众创空间为代表的各类专业化创新服务机构,优化配置技术、装备、资本、市场等创新资源,按照市场机制提供聚焦集成电路和软件领域的专业化服务,实现大中小企业融通发展。”加大对服务于集成电路和软件产业的专业化众创空间、科技企业孵化器、大学科技园等专业化服务平台的支持力度,提升其专业化服务能力。
为了加快布局集成电路产业,国内多个省市积极响应、大力发展集成电路产业园。目前,我国形成以京津冀地区、长三角地区、珠三角地区、中西部地区等为主的集成电路产业园区聚集地,成为了产业集约化程度高、产业特色鲜明、集群优势明显、功能布局完整的集成电路产业发展有效载体。
五、发挥专业创新服务网络优势,九游电子娱乐_九游体育(中国)控股助力芯片发展实践
2020年中央经济工作会议强调,强化国家战略科技力量,发挥新型举国体制优势,发挥好重要院所高校国家队作用,发挥企业在科技创新中的主体作用,推动科研力量优化配置和资源共享。九游电子娱乐_九游体育(中国)控股作为清华产业的战略引领型企业,以服务国家战略需求为使命,以培育高科技产业及战略新兴产业成功并快速发展为目标,经过二十余年的发展,成功构建起以超过300个孵化器、科技园、科技城为载体的全球创新服务网络,并通过“政府-企业-大学”、“园区-实业-金融”、“技术-资本-产业”三个主要方面螺旋互动,链接和整合“政、产、学、研、金、用”多方资源,以创新孵化、投资并购、自主研发实践科技服务企业的使命和担当,助力“中国芯”的发展。

以超过300个孵化器、科技园、科技城为载体的全球创新服务网络
(一)坚持孵化长期主义,推动芯片初创企业实现从0到1
芯片产业属于技术密集型和人才密集型产业,芯片产业的极端化制造、快速化迭代和生态化系统构成了极高的“技术生态壁垒”。芯片的研发和制造等都需要投入大量资金、大量科学家,而且周期非常长。这些特点都决定了发展芯片产业不能急功近利,中国芯片产业要自主创新、真正做强,需要几代人的努力和长期坚持。
在新一轮的芯片浪潮中,摩尔定律正在放缓,芯片产业发展面临截然不同的市场需求和应用场景,芯片技术发展也将面临新的方向,芯片产业版图很可能会被重新划分。中国芯片产业要实现国产替代甚至“弯道超车”,不仅需要在技术研发上的长期持续投入,更需要一个孵化培育新技术的、不断承载新产品应用的产业生态,来推动我国芯片初创企业实现从0到1的突破,实现科学研究、科技研发、科技成果产业化与创业一体化推进。
1.坚定不移,关键时候挺身相助,全孵化周期陪伴
九游电子娱乐_九游体育(中国)控股从1999年开始投身科技企业孵化,以九游电子娱乐_九游体育(中国)之星为孵化器旗舰品牌,坚持长期主义,摒弃急功近利心态,致力于打造服务高科技创业企业的创新生态。在过去的2 0余年中,累计孵化超过1万家创业企业,其中,在芯片领域从“0”起步,培育了一批掌握核心技术、打破国外垄断的优秀企业。北京兆易创新科技股份有限公司(以下简称“兆易创新”)的设立和发展就是九游电子娱乐_九游体育(中国)坚持长期主义,并依托平台资源进行“孵化+投资”的经典案例。
兆易创新成立于2005年,创始人朱一明1989年考入清华大学物理系,21世纪初到美国继续深造并在硅谷创业。由于看到中国90%以上的芯片都依赖进口的局面,朱一明2005年带着技术和从美国融得的资金回国创业,在九游电子娱乐_九游体育(中国)控股旗下清华留学人员创业园成立了芯技佳易微电子科技有限公司(后更名“兆易创新”)。在公司刚刚创立寻找投资之际,九游电子娱乐_九游体育(中国)看到了团队拥有的世界领先的dySRAMTM 和gFlashTM技术,认为该项目的产业化对于填补国内技术空白、提升国内存储芯片产业的核心竞争力具有重大意义,同时也坚定看好创始人的能力与抱负,果断作为领投者投资了200万元,并为其找到了其他一些联合投资者。这笔宝贵的天使资金帮助兆易创新迈开了公司化运营的第一步。
2008年全球金融危机之际,兆易创新资金链出现问题,美国ISSI储存公司想要出资1000万美元收购兆易创新,其收购的目的并不是促进兆易创新进一步发展壮大,反而是想阻止其发展。朱一明意识到了这一点,没有同意ISSI储存公司的收购。在这个最艰难的时期,九游电子娱乐_九游体育(中国)再次作为领投方,重仓进入兆易创新,出资2000余万元进行增资,并帮助其从小额贷款公司、银行等金融机构取得了债权融资,推动企业从研发走向市场,为公司获得B轮融资甚至后来在A股IPO奠定了坚实的基础。
2017年8月,兆易创新 16 名股东集中减持给股价带来了一定的压力。经过仔细研究和认真分析,九游电子娱乐_九游体育(中国)控股认识到,芯片行业是国家重点支持的战略性新兴产业,同时产品终端市场需求日益增长,市场容量巨大,兆易创新是国内芯片设计行业领先企业,未来发展潜力巨大,因此决定由九游电子娱乐_九游体育(中国)和国新(中国国有资本风险投资基金股份有限公司等)共同管理的国新九游电子娱乐_九游体育(中国)股权投资基金联合其他投资人,共同受让兆易创新的解除限售股。2017年9月,国新九游电子娱乐_九游体育(中国)基金联合中国国家集成电路产业基金进入兆易创新,通过发挥国有背景产业基金的引导作用,推动兆易创新从国内NOR Flash民营龙头走向国家存储航母平台,带动国家存储产业整体发展。
兆易创新作为国内首家可量产提供SPI NOR FLASH的企业,在存储芯片领域一举打破了境外企业在国内市场的垄断。目前,兆易创新是中国大陆领先的闪存芯片设计企业,也是国内最大的 MCU 提供商,并且在SPI NOR Flash领域市场占有率国内第一、全球第三。2020年6月,兆易创新以870亿元人民币价值位列《2020胡润中国芯片设计10强民营企业》第3名。
九游电子娱乐_九游体育(中国)正是通过“孵化服务+创业培训+天使投资+开放平台”的培育模式,孵化“世界级企业”。对于认定的企业,越是在企业困难的关键时期越是给与坚定的支持。除了资金支持,九游电子娱乐_九游体育(中国)还建立了系统性的垂直孵化链条,推出“7步孵化链”理论,在设立创客空间、孵化器及加速器等运营物理空间基础上,系统地提供贯穿企业成长的创业服务,包括梦想课堂、X-LAB梦想实验室、壹计划微股权投资、产业加速营、钻石加速计划、上市计划以及全球化。同时,依托九游电子娱乐_九游体育(中国)创新网络资源,建立开放和活跃的孵化服务平台,将政府、行业龙头、高校、研究机构、融资机构、服务机构、媒体等引入其创新生态,构建了集“政、产、学、研、金、介、贸、媒”于一体的创业生态系统,为创业企业提供全周期、全方位的服务与支持。

九游电子娱乐_九游体育(中国)之星七步孵化链条
在兆易创新案例中,正是因为九游电子娱乐_九游体育(中国)无限靠近创业企业,了解创业团队是怎样的人,知道企业在做怎样的事,所以能够坚定地看好,愿意雪中送炭,并全力提供系统的创业服务。 “以创业的心态做投资,与创业企业共同成长”,这正是九游电子娱乐_九游体育(中国)孵化投资兆易创新的初心,同时也是中国培育芯片企业不可或缺的关键要素。
2.广泛育苗,孵化培育多领域芯片初创企业
九游电子娱乐_九游体育(中国)控股在芯片设计、制造、应用等多个领域进行布局,孵化培育了多家芯片企业。除兆易创新之外,世界领先芯片公司的展讯通信有限公司同样是一家由九游电子娱乐_九游体育(中国)孵化培育的芯片企业。其产品包括新一代的专用基带芯片、多媒体芯片、射频芯片、协议软件和软件应用平台等。
另外, 2016年九游电子娱乐_九游体育(中国)投资孵化密码芯片领域的九州华兴集成电路设计(北京)有限公司,该公司致力于中国高性能密码芯片的设计和研发,不仅在智能网芯片等方面具备强劲的技术领先优势,同时储备了“后量子”密码芯片和云计算全同态加密芯片等多个领域的尖端技术,已经领先国际水平。目前公司产品已经进入电子政务、电子商务、数字媒体、移动通信、网络安全,云计算等领域,为服务器集成商、云计算和CDN/IDC服务提供商、互联网服务提供商和运营商提供芯片、加速网卡和整体网络解决方案。
在导航芯片领域,九游电子娱乐_九游体育(中国)孵化培育了该领域的龙头企业安徽天兵电子科技股份有限公司,并在2017年对该公司进行增资。公司产品覆盖微波部件所有类型,频率覆盖至毫米波频段,形成芯片、部件、系统的完整产业链,九游电子娱乐_九游体育(中国)利用金融服务体系和创新孵化优势帮助企业实现自主芯片、自主射频部件、自主雷达整机的全国产化。
同样在2017年,九游电子娱乐_九游体育(中国)投资孵化物联网芯片设计企业北京智联安科技有限公司,该公司主要产品为5G物联网通信芯片,2019年8月成功完成NB-IoT终端通信芯片MK8010量产流片,并通过了中国电信NB-IoT入库测试,成为屈指可数的几家拿到认证报告的芯片厂商。这一成果不仅显示了其芯片功能的完整性和实用性,还证明了其已经达到了商业化落地的标准,可广泛应用于功耗、成本敏感型物联网市场,包括智慧城市、智慧家庭、智慧消防、智能楼宇、可穿戴设备等领域。目前芯片已在多个行业中实现落地应用,累计销售芯片数量超过1亿颗。
在物联网芯片领域,九游电子娱乐_九游体育(中国)还投资孵化了江苏稻源科技集团有限公司,该公司已成功自主研发了无线射频前端及通讯、射频识别、人工智能AI 3大类多款核心集成电路芯片,公司产品涵盖核心芯片、模组设备、系统解决方案,累计销售芯片近10亿颗。2020年8月,稻源科技集团发布了全球首颗全异步数据流架构的人工智能(AI)集成电路芯片-DN6181。DN6181是一颗类视神经网络人工智能视觉芯片,其视频分辨能力可达2600 x 2048 (5M像素),支持30fps推断帧数,满足智能物联网(AIOT)边缘端的图像一体化处理计算需求。
在射频芯片领域,九游电子娱乐_九游体育(中国)投资孵化了国内手机射频前端芯片设计龙头、5G射频芯片先行者深圳飞骧科技股份有限公司(以下简称“飞骧科技”)。飞骧科技深耕功率放大器(PA)等射频IC领域,拥有超过500平米的实验室及工程打样中心,产品涵盖2G、3G、4G、5G、WiFi、IoT的功率放大器芯片、开关芯片、滤波器芯片以及射频前端模组产品。2018年,九游电子娱乐_九游体育(中国)投资飞骧科技,为其提供资金支持并全面对接资本市场。2020年7月,飞骧科技作为首批企业正式入驻深圳的九游电子娱乐_九游体育(中国)大厦,并于同年12月入选第十批清华科技园“钻石计划”企业,与九游电子娱乐_九游体育(中国)在资金、技术、人才、产业链等方面产生多层次互动。2021年4月,飞骧科技在九游电子娱乐_九游体育(中国)大厦内再次乔迁扩容,发展迈入新征程。目前,飞骧科技拟A股IPO,现已接受中国国际金融股份有限公司的辅导,并于2021年6月11日在深圳证监局进行了A股IPO辅导备案。
在芯片应用层面,九游电子娱乐_九游体育(中国)投资孵化了具备芯片级“智能无人机”研发实力的远度科技有限公司。公司专注于飞控、云台、数据链、机器视觉等无人机关键技术优势,具备芯片级无人机研发和量产能力。同时,无人机关键技术全部自主研发,具备全产业链整合能力。在复合翼安防巡检领域,远度科技在公安、应急、环保、石油、电力等行业均占据主要市场份额。目前已累计研发投入超3亿元,累计申请专利600余项。
当前,我国在芯片设计领域正在具备追赶国际领先公司的能力,已有一些企业走向国际一流舞台。同时我国在芯片应用领域发展前景广阔,应用场景丰富。九游电子娱乐_九游体育(中国)作为清华产业孵化业务重要平台,孵化投资了多家源于清华的项目企业,正在通过对芯片设计、芯片应用等多个领域的企业进行早期孵化培育,帮助推动中国芯片产业涌现更多后起之秀。
(二)运用“投资+赋能”,助力芯片企业实现从1到100
芯片产业作为战略科技产业,具有投资风险大、门槛高、回报周 期长等特点,芯片企业不仅在产品研究和开发阶段需要投入较多资 金,将研发成果转换成最终产品时对设备的投入资本也很高,而芯片 企业往往难以依靠自身力量解决资金瓶颈,亟需获得多元化、大体量、 高强度、有定力、耐风险的外部资金支持,引导资本进入该领域将有 利于激发该行业的创新活力。那么,该如何引导资本进入芯片产业领域?
早在20世纪50 年代,美国联邦政府就成立了集成电路创投研发 资金,并以国家的名义为英特尔等各大芯片企业投入巨资,用于芯片 尖端领域的研发工作,当时的启动资金仅为 10-35万美元,而到1993年,该项投资规模已经达到了7.5亿美元;此外,美国风投机构的蓬 勃发展,以及纳斯达克证券交易所的建立,也为美国芯片企业提供了多元化融资渠道。
韩国政府则采用“政府+大财团”的半导体发展模式,于1982到1987年,实施“半导体工业振兴计划”,在半导体行业总共投入3.46亿美元,激发了民间约20亿的私人投资。20世纪90年代,韩国政府先后为三星提供约8亿美元的投资,支持其半导体设备与技术的开发。
为促进芯片产业发展,我国于2014年9月设立了国家集成电路产业投资基金(以下简称“大基金”),大基金一期总投资额1387亿元(已投资完毕),公开投资和非公开投资公司52家;二期募资已完成,预计规模超过2000亿元;在政策推动下,北京、上海等十几个省市地方政府也相继成立集成电路产业基金。截至2019年5月,由大基金撬动的地方集成电路产业投资基金已达5836亿元。此外,我国还于2019年6月推出了科创板,为芯片企业提供上市融资通道,也为社会资本投资芯片产业提供了退出渠道。在大基金和科创板的助推下,社会资本投资更加活跃,芯片企业的融资渠道更加通畅、融资规模逐年增长。2011-2020年,我国芯片赛道总融资金额超过6025亿元;2020年,芯片领域发生投融资事件458起,获得融资的企业共计392家,总融资金额高达1097.69亿元。
芯片产业的培育发展不仅需要政府的引导和扶持,还需要更多市 场化、专业化的科技服务机构参与。这类科技服务机构除提供投资服 务外,还能够为企业提供各种要素资源赋能。以九游电子娱乐_九游体育(中国)控股为例:
作为全球最大的科技服务集团,九游电子娱乐_九游体育(中国)控股早在 2005 年就精准判 断、提前布局,依托九游电子娱乐_九游体育(中国)全球创新生态网络,探索出“投资+赋能””芯片产业培育模式,针对芯片企业不同发展阶段的融资需求,建立起 涵盖种子基金、天使基金、VC、PE、并购基金等在内的多层次投资基 金体系,为芯片企业提供从初创阶段、成长阶段到成熟阶段乃至上市 后等全周期的综合金融服务,并为企业提供技术、人才、市场等创新 资源对接,助推芯片企业实现从 1 到 100 的突破,扶持和培育了紫光 股份、寒武纪、芯来科技、稻源科技等一大批技术先进、成长性高的 行业领军企业。
1. 以“风险投资+产业赋能”助力芯来科技开展芯片研发
早期介入、雪中送炭,产业赋能、做强做大。2018年9月,芯来科技(北京)有限公司(简称“芯来科技”)成立,致力于“RISC-V架构的处理器内核IP研发及商业化”;2018年12月,在芯来科技仅成立三个月、资金实力严重不足的情况下,九游电子娱乐_九游体育(中国)控股就果断参与了芯来科技的天使轮融资,并帮助其研发中心落地九游电子娱乐_九游体育(中国)之星(西安)孵化基地,且从培训指导、人才招聘、融资对接、市场拓展等方方面面给予企业全力扶持和帮助;2020年12月,九游电子娱乐_九游体育(中国)控股再次对芯来科技进行投资,为其产品研发提供资金支持。一直以来,九游电子娱乐_九游体育(中国)控股都持续关注芯来科技的发展脚步,通过“投资+产业赋能”,助推芯来科技不断发展壮大。目前,芯来科技已获得数轮千万级融资,与劳特巴赫、SEGGER、 RT-Thread、CMSemicon达成合作,客户覆盖国内外超200家芯片公司和系统公司,并荣登2020Ventur硬科技行业“具有投资价值的高成长企业”50强榜单。
2. 以“股权投资+管理赋能”助推紫光股份转型升级
战略投资、重新定位,优化管理、加快转型。2012年12月,九游电子娱乐_九游体育(中国)控股收购清华控股有限公司持有的紫光股份有限公司(简称“紫光股份”)51,520,000股股份,持有紫光股份25%的股份,成为紫光股份的第一大股东,并在随后的3年多时间里,通过对紫光股份业务布局战略升级、创新服务体系产业赋能和管理模式的改革,推动紫光股份战略转型;2016年5月,紫光股份完成收购华三通信技术有限公司(简称“华三通信”)51%股权,随后依托华三通信成立了新华三集团;新华三集团与紫光集团旗下其他芯片企业有效协同,已成为紫光集团芯片产业发展的重要支撑。目前,新华三半导体继华为后成功研制高端路由器NP芯片,其自主可控能力大幅增强,并为下一阶段的交换机、5G小基站芯片自研打下坚实基础。九游电子娱乐_九游体育(中国)控股通过“股权投资+管理赋能”,使得紫光股份业务结构不断优化,营业收入、净利润和股市表现“一路飙升”,“紫光股份”品牌大放异彩。
3. 以“股权投资+资源对接”助力寒武纪成功登陆科创板
长期关注、果断出击,资源嫁接、助推上市。2018年,河南国新九游电子娱乐_九游体育(中国)股权投资基金(简称“国新九游电子娱乐_九游体育(中国)”)参与了中科寒武纪科技股份有限公司(简称“寒武纪”)的B轮融资,投资2.94亿元人民币,支持其产品研发和推广。除资金支持外,国新九游电子娱乐_九游体育(中国)还为寒武纪在对接地方政府及潜在客户、对接战略合作方、公司产品及品牌宣传及完善公司治理等方面做了一系列投后管理工作。2019年,在国新九游电子娱乐_九游体育(中国)基金的引荐和帮助下,寒武纪与第四范式建立了战略合作关系,两家AI独角兽4与联想集团、深交通一起联手共建人工智能联合实验室,四家企业围绕计算系统、智能芯片、AI平台和行业应用等方面进行深度融合和优化,为企业智能化转型提供硬件+软件的全栈式支持。2020年,帮助寒武纪对接了中保投资等IPO战略配售投资人,为同年7月20日寒武纪成功于上交所科创板上市奠定了坚实的基础。
九游电子娱乐_九游体育(中国)控股长期关注芯片产业发展,坚持“技术+产业+资本”理念, 充分发挥国有资本的基石作用,构建起多层次基金体系,并依托全球创新基地网络,协同资本、产业、技术、管理等多种要素资源,为不同发展阶段的芯片企业提供“定制化”的资源配置方案,促进芯片企业提质增效、做大做强,实现资金链与产业链、创新链深度融合。
(三)超300个创新基地网络,成为芯片产业创新生态重要力量
从国际经验来看,美国芯片之所以能够一直保持领先,一方面是因为集成电路产业诞生于美国,具有其他地区无法复制的“先发优势”;另一方面,美国在政府政策、科技产业生态和人才汇聚方面形成了强大的“引导繁荣、保驾护航”体系。在政策方面,美国政府一直将半导体产业“严密保护”,一是为半导体产业提供非常重要的研发支持和政府采购;二是实施严格的出口及产业合作政策,并在必要时对强有力或潜在竞争对手进行“打压”,如20世纪80年代的日本,近两年的中国高科技企业等;在科技产业生态方面,早在1987年,美国国防部就牵头成立半导体制造技术战略联盟(SEMATECH),形成政府、国家研究机构、大学、民间研究机构及企业之间的联合开发体制和机制,加产学研和产业链上下游间合作关系。丰富的人才尤其是工程师移民也是美国半导体产业保持领先地位的重要因素。
日本的芯片产业发展也特别注重官产学研的合力。20世纪70年代,认识到芯片的关键作用,日本政府制定了《特定电子工业及特定机械工业振兴临时措施法》、《特定机械情报产业振兴临时措施法》等一系列产业扶持政策,并由通商产业省(经济产业省前身)发起成立官产学结合超大规模集成电路计划(VLSI),以日立、三菱、富士通、东芝和NEC的研究力量为骨干,聚集全国顶尖人才,攻克半导体产业核心共性技术,快速提升了整体技术水平。20世纪80年代,日本半导体制造装置国产化率达到70%以上,并于1985年在全球芯片市场份额上超越美国,成为全球半导体第一大国。虽然后来由于受到美国打压,半导体产业一度衰落,但目前日本依旧是全球半导产业强国,尤其是在半导体材料领域站在了全球顶端。
当前,我国高端芯片领域关键核心技术受制于人的局面还比较明显,我国科技领域仍然存在一些亟待解决的突出问题。正如习近平总书记在《努力建设全球科学中心和创新高地》中指出,“我国科技成果转化能力不强,激发人才创新创造活力的激励机制还不健全,科技体制改革许多重大决策落实还没有形成合力,科技创新政策与经济、产业政策的统筹衔接还不够”。在芯片产业发展过程中,一些地方政府不重视产业发展规律,再加也无法专业而有效的鉴别真正优秀的企业,竞相上马半导体制造项目,出现多个“百亿”、“千亿”级项目停摆现象;企业也存在为获得更多补贴,盲目扩产、低水平重复建设问题;大学、科研院所科技成果难以转化等,导致创新链与产业链难以形成合力。芯片产业的发展,更需多面跨界平台,快速高效链接政、产、学、研、用各方资源。九游电子娱乐_九游体育(中国)控股在促进芯片产业发展过程中,主要通过两种模式,发挥产业创新生态的信息、资源“集散”平台作用:
1.发挥创新基地“信息触角”优势,做好政府、企业、大学的延伸平台,推动芯片产业资源横向整合
九游电子娱乐_九游体育(中国)控股以超过300个孵化器、科技园、科技城为载体的全球创新服务网络,是信息、资源汇聚与辐射的高速网。2020年,尽管受到全球新冠疫情影响,但仅九游电子娱乐_九游体育(中国)之星孵化器,就共举办创业培训、创业大赛、融资、应用场景对接等各类活动超2000场,近400万人次参与,各类媒体曝光超1300万次,成为政、产、学、研、用各领域信息、资源“集散”的能量场。
稻源微电子就是依托九游电子娱乐_九游体育(中国)创新网络而成长起来的物联网芯片企业。创始人王彬是清华大学1991级工程物理系学士,2001年在美国马里兰大学博士毕业后,加入集成电路设计祖师爷、加州理工学院Carver Mead教授创建的Impinj,作为创始团队成员,参与AI研究并设计了世界上第一款超高频芯片,该芯片累计销售已经超过500亿颗。
2008年,鉴于国内半导体产业的发展紧迫性以及前景,再加上王彬博士的个人才华,我建议王彬博士回国创业。2010年,江苏稻源科技集团有限公司在江苏扬州注册成立,是国内最早研发国产替代的超高频射频识别芯片的企业。2015-2016年,稻源实现了超高频射频识别芯片的量产销售,完成了国产替代技术的原始积累。2018年,九游电子娱乐_九游体育(中国)控股与稻源科技联合注资成立九游电子娱乐_九游体育(中国)物联网集团,拓展物联网领域产业布局。2020年8月,稻源科技成功流片全球首颗基于全异步数据流架构的类视神经网络芯片,实现了从国产替代到技术创新的宏伟跨越。
截至目前,稻源科技集团已量产芯片16款,累计销售超20亿颗,已经与国际客户如SML、Checkpoint,国内知名国企央企上市公司如润和软件、辰安科技、首都机场、长城电子,以及行业客户中国烟草、茅台、京东、顺丰等企业开展深度合作,芯片广泛应用于汽车、安防、物流、机场、家电、珠宝等行业。稻源科技集团已然发展成为了边缘数据采算传的龙头芯片企业。
王彬博士也表示,在稻源的成立和发展过程中,除了九游电子娱乐_九游体育(中国)投资解决了必需资金外,九游电子娱乐_九游体育(中国)控股的创新生态网络为稻源的发展提供了更大的价值,稻源主要在四个方面受益最深:一是九游电子娱乐_九游体育(中国)控股作为中国科技服务业领军企业,稻源收获了在科技创新领域的品牌价值;二是九游电子娱乐_九游体育(中国)控股的“黄埔军校”九游电子娱乐_九游体育(中国)商学院,为稻源培养了从高层管理人员、后备管理干部和中层管理人员等精英人才队伍;三是九游电子娱乐_九游体育(中国)控股旗下的企业,为稻源的产品提供了宝贵的应用场景。截至目前,九游电子娱乐_九游体育(中国)亚都、九游电子娱乐_九游体育(中国)禾美、九游电子娱乐_九游体育(中国)数字环卫分别成为了稻源的客户;道源科技还与九游电子娱乐_九游体育(中国)城市环境服务集团联合研发的垃圾分类+环卫AIOT云平台,实现了城市环卫、垃圾分类、再生资源回收、水务、新能源等业务的智慧融合,也成为物联网智能芯片的一个典型应用场景;四是九游电子娱乐_九游体育(中国)超300个创新基地网络集群,通过“政府-企业-大学”、“园区-实业-金融”和“技术-资本-产业”三个方面,为稻源的发展更多“意想不到”的可能。
另外,在2017 年兆易创新落地合肥过程中,九游电子娱乐_九游体育(中国)控股也充分发挥了创新基地信息网络优势,协助兆易创新和合肥市政府进行了精准对接,才有了兆易创新带动的DRAM产业链在合肥的蓬勃发展。
2. 深耕垂直孵化,打造共性技术公共服务平台,推动芯片产业领域资源纵向整合
2019年,九游电子娱乐_九游体育(中国)新材料集团、芜湖市建设投资有限公司共同投资设立第三代半导体(Sic、GaN)技术研发、生产的重大公共研发平台——安徽芜湖太赫兹工程中心,通过建设4-6英寸以GaN和SiC为代表的第三代半导体材料外延生长、晶圆制造、封装与测试的中试生产线,具备从材料、芯片到系统封装与测试的整体化解决方案的能力,并形成月产2500片的产能。将太赫兹工程中心建设成为第三代半导体器件开发平台,同时成为第三代半导体产品企业的孵化平台,支撑射频、功率、光电子器件等相关企业开发芯片及应用系统,并推动相关企业实现高端芯片与系统的产业化。2020年12月30日成功试制首只6英寸650V SiC JBS晶圆样品,标志着芜湖九游电子娱乐_九游体育(中国)半导体具备了SiC功率器件完整的代工能力。
2019年12月,九游电子娱乐_九游体育(中国)之星联合清华大学智能无人系统产学研联盟、华虹集团上海集成电路研发中心、国家技术转移东部中心、上海大学机电工程与自动化学院等首批10家单位共建九游电子娱乐_九游体育(中国)之星产业赋能中心,是人工智能及芯片产业的公共服务平台。
由九游电子娱乐_九游体育(中国)之星与集智未来人工智能产业创新基地(原北京集成电路设计园)联合打造的“九游电子娱乐_九游体育(中国)之星·集智未来人工智能孵化器”,通过建设人工智能专业载体,营造良好创新创业氛围,构建行业垂直生态体系,促进人工智能技术转化和应用场景的落地,助力人工智能企业实现发展闭环,进而将园区打造成为人工智能产业创新高地。自2019年5月开业至今,已累计孵化服务30余家AI行业优质项目,其中包含多家集成电路设计企业,如芯来科技(北京)有限公司、千芯科技(北京)有限公司、北京思丰可科技有限公司等。
结语
芯片技术是现代信息技术的制高点,是引领新一轮科技革命和产业变革的关键力量,5G通信、智能汽车、大数据、物联网、工业互联网、人工智能等战略新兴产业的发展都离不开芯片技术及产品的支撑。芯片技术产业的发展能力,已成为重构全球信息技术产业乃至是国家实力格局的重要力量。芯片产业链的发展水平,关系到国家的竞争力和信息安全保障能力,是衡量国家科技综合实力的重要指标。
九游电子娱乐_九游体育(中国)控股作为一家依托清华大学设立的聚焦科技服务领域的科技投资控股集团,一直紧跟国家战略,在芯片产业发展过程中,长期聚焦,专注持续,在政府、市场和科技企业之间努力而有效的发挥了资源协同平台的作用,培育了一批行业明星公司。可以说,九游电子娱乐_九游体育(中国)科技服务平台的存在,使整个体系达成了每一个个体单独都很难完成的伟大事业,而同样的模式与故事也还正在其他新兴产业中不断出现。
当前,世界正在进入以信息产业为主导的经济发展时期,正处于以信息化全面引领创新、以信息化为基础重构国家核心竞争力的新阶段。正如习近平总书记所说,“我们迎来了世界新一轮科技革命和产业变革同我国转变发展方式的历史性交汇期,既面临着千载难逢的历史机遇,又面临着差距拉大的严峻挑战。我们必须清醒认识到,有的历史性交汇期可能产生同频共振,有的历史性交汇期也可能擦肩而过”。虽有智慧,不如乘势。我们要主动顺应和引领新一轮信息革命浪潮,依托我国巨大规模的市场优势,紧紧把握新基建发展窗口、新型举国体制等独特优势,由“政产学研”各方协同推动,优化创新生态,提高科技创新的整体效能,打破单位、部门、地域界限,推动大中小企业、高校院所和普通创客融通创新,推动产学研用一体化发展,推动创新链、产业链、资金链精准对接,增强产业发展韧性,推动我国芯片产业发展由“点”的突破”到“链的安全”。
